GFD
1. GFD - Guia do FGTS Digital
A Guia do FGTS Digital - GDF é a nova forma para o recolhimento do FGTS, gerada por base de dados alimentada pelas informações transmitidas no eSocial, em uma interface web, com diversas opções de composição das guias.
A partir da competência da implantação do FGTS Digital, o empregador não irá mais depender do processo de prestação/transmissão de informações via sistemas CAIXA (SEFIP/Conectividade Social/GRRF) para o cumprimento de obrigações acessórias e para fazer recolhimentos.
Para competências anteriores, o recolhimento continua sendo gerado via sistemas CAIXA.
No futuro, ainda sem data prevista, a GFIP será definitivamente desativada, para fins de FGTS.
Até lá, durante a fase de testes e para as competências anteriores à vigência da GFD, o SEFIP/Conectividade Social/GRRF deverão ser utilizados.
Geração da GFD
O FGTS Digital irá considerar as informações transmitidas para a geração da folha de pagamento e demais dados declarados pelo eSocial.
O próprio sistema irá gerar o histórico das remunerações e dos afastamentos, bem como, os valores totais da base de cálculo da multa rescisória, quando cabível.
Com base nestas informações, cabe ao empregador gerar a GDF pelo FGTS Digital, conforme prevê a Portaria MTE n° 240/2024.
Forma de pagamento
Nota O Portal do FGTS Digital divulgou a ocorrência de erro para o pagamento do PIX na opção de leitura do QR Code ou PIX copia e cola. No entanto, as guias geradas pelo sistema estão corretas, sendo necessário entrar em contato com a instituição financeira contratada.
A GFD será paga exclusivamente via PIX (artigo 27 da Portaria MTE n° 240/2024).
Horário para pagamento
Para pagamentos antecipados, a quitação poderá ocorrer em qualquer horário, porém, no dia do vencimento, será até o horário cadastrado no código do Pix da guia.
Indisponibilidade do sistema
Em caso de impossibilidade de gerar as guias do FGTS ou inviabilidade do pagamento via PIX, a Secretaria de Inspeção do Trabalho (SIT) poderá autorizar, excepcionalmente, a utilização do Conectividade Social (Edital SIT n° 003/2024).
A autorização será comunicada nos seguintes canais oficiais:
- Portal do Ministério do Trabalho e Emprego.
O descumprimento das obrigações relativas ao FGTS, inclusive quanto ao Edital SIT n° 003/2024, estará sujeito à imposição de multas e encargos.
2. GRF (SEFIP)
A partir do início do FGTS Digital, a utilização da GFD passa a ser obrigatória para fatos geradores ocorridos a partir de 01.03.2024, conforme artigo 26 da Portaria MTE n° 240/2024 e artigo 15 da Lei n° 8.036/90 (alterado pela Lei n° 14.438/2022). Já para competências anteriores, o empregador continuará usando a GRF gerada por meio da SEFIP.
Lembrando que, a partir da implantação do FGTS Digital, o recolhimento do FGTS passará a ser efetuado até o dia 20 de cada mês, inclusive para o empregador MEI e Segurado Especial que recolhem o FGTS por meio da guia DAE gerada no eSocial. Quanto ao empregador doméstico, aguarda-se alteração da Lei Complementar n° 150/2015 (artigo 35).
Quando devido o recolhimento da contribuição social instituída pela LC n° 110/2001, a arrecadação não será pela GFD, e sim, pela guia gerada pelos sistemas e instruções expedidas pela CAIXA.
A contribuição social se referiu ao acréscimo de 0,05% no recolhimento mensal do FGTS e de 10% na multa fundiária rescisória, extinta a partir de 01.01.2020 pelo artigo 12 da Lei n° 13.932/2019.
3. Gestão de guias
No sistema do FGTS Digital, o módulo Gestão de guias permitirá a emissão, consulta e detalhamento de guias de FGTS (mensal, rescisória e mista), com as seguintes funcionalidades:

Emissão de guias
O módulo gestão de guias disponibiliza as opções de emitir uma guia rápida ou guia parametrizada.
Guia rápida
Trata-se da opção de guias consolidadas por competência.
Na tela inicial, é possível filtrar a competência de apuração e o tipo de débito. Por padrão, o sistema sempre apresentará pré-assinalados estes filtros, com a exibição da última competência informada no eSocial:

O filtro competência de apuração permite selecionar as remunerações declaradas no eSocial e continuam com débitos em aberto. Logo, os débitos pagos não serão exibidos nesta seleção.
No filtro tipo de débito (em aberto), as opções disponíveis são as seguintes:
- Mensal - valores de FGTS devidos na competência, inclusive daqueles devidos nas rescisões que não geram direito ao saque;
- Rescisório - valores de FGTS para rescisões com direito ao saque, desde que não se refiram a competência atual e a do mês anterior;
- Mensal e Rescisório – valores de FGTS vencidos e da mesma competência, desde que não se refiram a competência atual e a do mês anterior, para emissão de guia mista.
Atenção, na Guia parametrizada é possível emitir a GFD Rescisória, com ou sem multa, das competências atual e do mês anterior não abrangidas pelo sistema na Guia Rápida.
Guia Mensal
Para emitir a guia mensal, com valores a recolher de empregados ativos e desligados sem direito ao saque, é necessária a seguinte seleção:

A pesquisa apresentará os débitos da competência indicada. E, após conferir os valores basta clicar em Emitir guia:

O sistema de forma automática iniciará o download da GFD mensal gerada.

Na guia mensal, a partir da arrecadação pelo FGTS Digital, os valores a vencer devem ser pagos até o dia 20 do mês subseqüente. Para competência anterior ou valores vencidos, a data de vencimento será o dia da pesquisa, se realizada em dia útil. |
Guia Rescisória
A seleção do tipo de débito rescisório na funcionalidade de guia rápida fica desabilitado para as competências de apuração atual e para a competência anterior, quando se passa o cursor do “mouse” pela opção desativada de tipo de débito rescisório, o sistema apresenta alerta com esclarecimentos, conforme abaixo:

A funcionalidade de “Guia Rápida” somente poderá ser utilizada para emitir uma GFD rescisória, caso o débito já esteja vencido e não se refira ao mês atual e nem ao anterior, do contrário deve-se utilizar a “Emissão de Guia Parametrizada”.
A GFD rescisória “em atraso” emitida na funcionalidade de “Guia Rápida” tem seu débito atualizado com incidência de juros e multa, e a data de vencimento da guia por padrão do sistema será a data da sua emissão. Caso o empregador queira escolher outra data, deve usar a funcionalidade de “Emissão de Guia Parametrizada”.
Segue abaixo passo a passo da GFD rescisória vencida de 12/2023 constante no Manual do FGTS Digital:
Passo 1 - Selecionar a competência 12/2023 e o tipo de débito rescisório:

Passo 2 – No resultado o sistema localizou o débito rescisório vencido da competência 12/2023 e de forma automática atualizou os encargos para a data de emissão da guia que ocorreu em 29.02.2024:

Passo 3 – Por último, basta clicar em Emitir guia, lembrando que como o débito está vencido terá como data de vencimento o dia da emissão, se realizada em dia útil.
Guia mista
Nesta opção é possível gerar GFD única, com débitos mensais e rescisórios com direito ao saque, dede que todos os débitos estejam vencidos e não se refiram a competência atual ou a anterior.
Segue o passo a passo para emissão da guia mista da competência 12/2023:
Passo 1 - Selecionar a competência desejada, o tipo de débito Mensal e Rescisório, e clicar em Pesquisar.

Passo 2 – o sistema exibirá os débitos mensais e rescisórios em aberto para a competência 12/2023, de forma automática os encargos já foram atualizados para a data de emissão da guia que ocorreu em 29/02/2024.

Passo 3 – Após clicar em Emitir guia o sistema fará o download da GFD para impressão.

Guia Parametrizada

Na guia parametrizada é possível emitir: guia mensal, guia rescisória (com ou sem multa do FGTS), guia mista e guias personalizadas, para o pagamento parcial de débito de um empregado ou débito vencido com indicação de data para pagamento da escolha do empregador.
O empregador vai passar por três etapas para a emissão da guia parametrizada:

Segue o passo a passo para emissão de guia mensal e rescisória com a funcionalidade da guia parametrizada:
Guia mensal
Passo 1 – Selecione os débitos filtrando pela competência e tipo de débito que deseja emitir a guia. No exemplo, foi selecionado a competência 03/2024, tipo de débito mensal e a vencer (campos obrigatórios para pesquisa), clicando em pesquisar:

No resultado da pesquisa, poderão ser selecionados os débitos que serão incluídos na guia, clicando em “Adicionar a guia”, posteriormente clicar em “Avançar”:

Passo 2 – Definir o “Vencimento da guia”, se ainda estiver dentro do vencimento, por padrão o sistema apresenta a data limite para pagamento, nesse caso, não é preciso indicar a data. No campo “Tag” poderá ser nomeada a guia. Clicar em “Avançar”:

Passo 3 – Emitir a guia.

Guia rescisória
Para desligamentos com pagamento da indenização compensatória (multa do FGTS), é necessário acessar o módulo “Remunerações para Fins Rescisórios” no portal do FGTS Digital e conferir, complementar ou retificar, conforme o caso, a base de cálculo desta multa (Ver orientações no item 8. Remunerações para Fins Rescisórios).
Após ajustada a base para o cálculo, o sistema calculará a multa do FGTS, cabendo clicar em “Concluir e enviar para gestão de guias”, para acessar a funcionalidade de emissão de guia parametrizada para gerar a GFD rescisória.
Nos desligamentos sem o pagamento da multa do FGTS, como por exemplo do término de contrato por prazo determinado, não constará no módulo de “Remunerações para Fins Rescisórios”.
Segue o passo a passo da emissão da GFD rescisória por meio da guia parametrizada para as duas situações:
Passo 1 – Selecionar os débitos:

Poderão ser mantidos os filtros preenchidos pelo sistema, desde que, verificados se os débitos conferem com as competências devidas. Exemplificando, rescisão em 01/04/2024 com recolhimento de FGTS do mês anterior, no campo de “competência de apuração” deverá ser indicadas as competências: inicial 03/2024 e final 04/2024.
Para localizar os débitos de determinado trabalhador é necessário clicar em “Expandir Pesquisa” e indicar o CPF ou matrícula, após clicar em “Pesquisar”:

No resultado da pesquisa constarão os débitos referente a rescisão contratual, bastando selecionar aqueles que serão adicionados à guia, na sequência clicar em avançar:

Passo 2 – Na próxima tela constará a data de vencimento, o valor principal e encargos, caso esteja em atraso, o campo “Tag” com opção de nomear a guia, caso não preencha, por padrão constará na GFD a data e horário de emissão da guia. Após conferir as informações clicar em “Avançar”:

Passo 3 – Clicar em “Emitir guia”:

Passo 4 – A guia GFD rescisória será baixada no computador e poderá ser imprimida para pagamento por meio de PIX.

4. Relatórios das guias
Os relatórios poderão ser consultados no formato PDF e CSV com o detalhamento dos débitos que compõem a guia.

Em PDF, serão disponibilizadas as relações de trabalhadores, categorias, estabelecimentos, tipos de valor e por tomadores de serviços:

Em formato CSV, conteúdo exibido em programas de texto ou diretamente em editores de planilhas, como o MS Excel, permitindo que o empregador realize a comparação dos débitos da guia com outras fontes, como seus sistemas de gestão de folha de pagamento:
5. Consulta de guia

Para as guias emitidas pelo FGTS Digital, o usuário poderá estabelecer, conforme os seus critérios, a seleção dos parâmetros nos filtros:

Atenção, somente as competências com guia gerada estarão disponíveis para seleção.
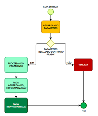
A busca poderá ser realizada conforme a situação da guia, nas opções aguardando pagamento, processando pagamento, paga aguardando individualização, paga individualizada e vencida.
Veja como funciona o ciclo de vida de uma guia do FGTSD - GFD:

Durante o período de testes, a situação da guia será exibida desta forma:

Após estabelecidos os parâmetros de pesquisa, será exibida a relação de guias:

É possível imprimir guias e relatório, porém, guias vencidas estarão disponíveis apenas para detalhamento.
6. Bloqueio/Estorno
A solicitação de bloqueio e estorno será utilizada pelo empregador quando houver pagamento indevido ou a maior de FGTS. Essa situação é típica de quando o pagamento de um débito é seguido por uma retificação a menor, ou mesmo a exclusão, das bases de cálculo do débito daquela competência.
Sendo assim, ocorrendo essa situação, o empregador deverá solicitar por meio do menu Estorno, o bloqueio da conta do empregado em que esse valor de FGTS foi depositado de forma indevida ou maior, para posteriormente o valor seja estornado ao empregador, conforme as telas abaixo:
1. Menu Estorno

2. O empregador pode solicitar um estorno ou acompanhar um pedido que já tenha feito.

3. No menu “Solicitação de Estorno” o empregador pode utilizar os campos de pesquisa para localizar o depósito efetuado de forma indevida ou a maior de FGTS na conta do empregado e solicitar o estorno.
Lembrando que o sistema somente retornará com resultados se o empregador tiver pago a guia GFD e tiver posteriormente retificado o eSocial reduzindo ou excluindo o depósito do FGTS já realizado.

4. Já no menu “Consultas de Estorno”, o empregador pode acompanhar o estorno solicitado no passo anterior.

Os valores devolvidos poderão ser utilizados pelo empregador para pagar outros débitos do FGTS ou, na inexistência destes ser restituídos em sua conta bancária, mediante requerimento.
Importante ressaltar que o módulo bloqueio e estorno só é válido para recolhimentos realizados por meio da nova guia GFD. Os procedimentos de devolução/compensação de recolhimentos realizados a maior por meio de guia gerada pelo Conectividade Social (GRF) continuam a ser operacionalizados pela CAIXA por meio de RDF, observando as regras do manual.
7. Compensação (em implantação)
No FGTS Digital, será criada a Conta Virtual do Empregador - CVE, com ela, será possível acessar seu extrato, bem como, funcionalidades para a compensação e abatimento de guias, restituição de valores, e os procedimentos necessários quando ocorrer o pagamento em duplicidade.
Atualmente, a CVE está em processo de implantação.
8. Remunerações para fins rescisórios

No módulo Remunerações para Fins Rescisórios é possível consultar o histórico de remunerações do empregado demitido em um dos motivos que gere o pagamento da multa do FGTS.
Nesse histórico constarão de forma automática, todas as remunerações informadas no eSocial, desde o início da obrigatoriedade de envio da folha de pagamento (eventos periódicos), abaixo segue cronograma:
Grupo | Início dos Eventos Periódicos |
1º grupo | 01.05.2018 |
2º grupo | 10.01.2019 |
3º grupo PJ | 10.05.2021 |
3º grupo PF | 19.07.2021 |
Para o empregado admitido a partir do mês de obrigatoriedade do envio da folha de pagamento no eSocial, seu histórico de remunerações estará completo e a multa do FGTS será calculada pelo portal do FGTS Digital.
Se a contratação ocorrer antes desta obrigatoriedade, no histórico de remunerações constara como pendências que devem ser regularizadas para que o sistema efetue o cálculo da multa do FGTS.
Segue passo a passo de como proceder no módulo de remunerações para fins rescisórios:
- Empregados com todas as remunerações informadas no eSocial
1- Acessar o módulo “Remunerações para Fins Rescisórios”:

2 – Utilizar um ou mais filtros, como CPF ou data de desligamento, para localizar o empregado que foi desligado. Clicar em Pesquisar:

3 – No resultado da pesquisa constará o empregado e o “status” como Concluído, Completo, significa que todas as remunerações do período de contrato de trabalho constam em seu histórico e que o sistema já calculou a indenização compensatória.
Na coluna de “Ações” o empregador deve clicar no ícone de editar (lápis).

4 – Na nova tela constará no cabeçalho os dados do empregado e do seu desligamento, abaixo o questionamento: Possui a informação de todas as remunerações? Se todas as remunerações foram importadas corretamente do eSocial, selecionar “Sim”.

5 – Ao final, a conclusão do cálculo realizado pelo sistema, cabendo conferência dos valores apurados, para clicar em “Concluir e Enviar para Gestão de Guias”:

6 – Para emitir a GFD rescisória, observar as orientações do item 3 – Gestão de guias.
- Empregados com parte das remunerações informadas no eSocial
Não constarão todas as remunerações do contrato de trabalho no portal do FGTS Digital daqueles empregados contratados antes do início da obrigatoriedade de envio da folha de pagamento no eSocial, logo, o sistema não calculará a multa do FGTS, ou então, calculará de forma incompleta.
Por isso, cabe ao empregador acessar o módulo “Remunerações para Fins Rescisórios” e informar as remunerações faltantes, ou então, optar por informar apenas o saldo do FGTS atualizado conforme extrato do FGTS do trabalhador.
Segue passo a passo dos métodos existentes:
Método 1: Informar a remuneração faltante de cada competência
1- Acessar o módulo “Remunerações para Fins Rescisórios”.

2 – Utilizar um ou mais filtros para localizar o empregado que foi desligado, pode indicar o CPF ou data de desligamento, por exemplo. Clicar em Pesquisar:

3 – No resultado da pesquisa constará o empregado e o “status” como:
Pendente: significa que não foi possível calcular a multa do FGTS, com base nas informações do eSocial; ou
Concluído, Incompleto: significa que a multa do FGTS foi calculada, mas de forma incompleta, pois faltam as remunerações de algumas competências.
Na coluna de “Ações” o empregador deve clicar no ícone de editar (lápis) para informar as remunerações faltantes.

4 – Na nova tela constará no cabeçalho os dados do empregado e do seu desligamento, logo abaixo o questionamento: Possui a informação de todas as remunerações? Marcar a resposta “Sim”.
E na coluna de “Ações” clicar em editar (lápis) para preencher a remuneração da competência que está na coluna “Origem” como “Não Preenchido”.

5 – Nessa opção o sistema abrirá a tela abaixo, para ser informada a competência que está sendo editada, tipo, valor da remuneração, categoria do trabalhador, e se houver remuneração 13º salário.

Após preencher, clicar em confirmar e o sistema retornará para a tela anterior e contará no detalhamento de histórico de remunerações na coluna origem “Manual” e o valor da remuneração incluído, nota-se que o sistema automaticamente apura o FGTS e já atualiza o valor do depósito para que o cálculo da multa do FGTS seja realizado de forma correta.

6 – Ao incluir todas as remunerações faltantes, no final do detalhamento do histórico de remunerações constará a tela abaixo, cabendo a conferência do valor da indenização compensatória e clicar em “Concluir e Enviar para Gestão de Guias”.
Para emitir a GFD rescisória, observar as orientações do item 3 – Gestão de guias.

Nesta tela, existem ainda mais duas opções para informar as remunerações faltantes, caso não queira incluir competência por competência, pode optar por:
- “Informar por Período”: permite atribuir valores de remuneração diretamente no FGTS Digital, para um determinado intervalo de tempo do contrato de trabalho, de acordo com parâmetros definidos pelo usuário.
- “Importar Arquivo”: Para que os dados sejam internalizados no FGTS Digital, o arquivo deve ser gerado em um padrão previamente definido no leiaute do Anexo I do Manual do FGTS Digital.
Por fim, caso o empregador entenda que todas essas opções de informar a remuneração por competência, por período ou importar arquivo sejam difíceis de aplicar, poderá optar por informar apenas o saldo FGTS atualizado para cálculo da multa, conforme será explicado no subitem abaixo.
Método 2: Informar o saldo do FGTS atualizado
1- Acessar o módulo “Remunerações para Fins Rescisórios”.

2 – Utilizar um ou mais filtros para localizar o empregado que foi desligado, pode indicar o CPF ou data de desligamento, por exemplo. Clicar em Pesquisar.

3 – No resultado da pesquisa constará o empregado e o “status” como:
Pendente: significa que não foi possível calcular a multa do FGTS, com base nas informações do eSocial; ou
Concluído, Incompleto: significa que a multa do FGTS foi calculada, mas de forma incompleta, pois faltam as remunerações de algumas competências.
Na coluna de “Ações” o empregador deve clicar no ícone de editar (lápis) para informar as remunerações faltantes.

4 – Na nova tela constará no cabeçalho os dados do empregado e do seu desligamento, logo abaixo o questionamento: Possui a informação de todas as remunerações? Marcar a resposta “Não”.

No preenchimento da tela acima, o empregador deve observar as seguintes orientações:
1) Saldo FGTS Atualizado: Valor base para fins rescisórios do extrato do trabalhador emitido por meio do Conectividade Social.
2) FGTS sobre verbas rescisórias (mês da rescisão, 13º salário e aviso prévio indenizado): Essa opção deve ser assinalada pelo usuário, caso esses valores não estejam incluídos no “Saldo FGTS Atualizado”. O valor que consta na tela foi calculado com base na remuneração declarada ao eSocial.
3) FGTS sobre o mês anterior à rescisão: Essa opção deve ser assinalada pelo usuário, caso esse valor não esteja incluído no “Saldo FGTS Atualizado”. O valor que consta na tela foi calculado com base na remuneração declarada ao eSocial, conforme é informado quando se passa o cursor do “mouse” no símbolo.
4) Valor Total Base: Corresponde ao valor da base total para fins rescisórios, acrescido do FGTS sobre as verbas rescisórias e sobre o mês anterior à rescisão, de acordo com o caso.
5) Percentual da Multa: Percentual definido de acordo com o motivo do desligamento que gere pagamento de indenização compensatória (multa do FGTS). Pode ser de 20% (vinte porcento) ou 40% (quarenta porcento).
6) Indenização Compensatória: Valor da multa rescisória calculada de acordo com o Valor Total Base informado. |
5 – Após preencher os campos e conferir o valor da indenização compensatória calculado, o empregador deve clicar em “Concluir e Enviar para Gestão de Guias”.
Assim, a GFD rescisória poderá ser emitida pelo módulo de gestão de guias conforme explicado no item 3.